安徽警官职业学院
211 |
985 |
双一流 |
政法
安徽省
高职(专科)
省重点
公办
明德尚法,弘毅致远
0551-62233386
http://www.ahjgxy.edu.cn/
更多 >
图片
院校首页
历年分数
历年分数
历年分数
普通类
艺术类
体育类
招生计划
院校计划
投档规则(艺术)
投档规则(体育)
招生政策
招生简章
招生资讯
探校攻略
探校攻略
探校攻略
探校攻略
探校攻略
探校攻略
院校首页
> 招生简章
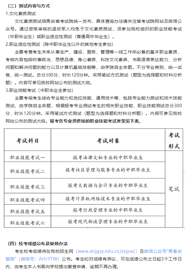
安徽警官职业学院2023年分类考试招生章程
2023-03-29 15:43:35 分享至:
招生简章
招生资讯
安徽警官职业学院2023年分类考试招生章程
2023-03-29 15:43:35